
Introdução à Inferência Estatística,
Intervalos de Confiança, Testes de Hipóteses,
ANOVA e Hands-on
Pesquisa sobre Pinguins de Palmer (342 pinguins com dados de massa corporal)
Qual é a massa corporal média dos pinguins de Palmer?
Impossível pesar todos os pinguins da região
Observar alguns e inferir sobre toda a população
| O que QUEREMOS saber | O que CONSEGUIMOS medir |
|---|---|
| Massa corporal média de todos os pinguins de Palmer | 342 pinguins observados (2007-2009) |
| Diferenças entre todas as espécies na população | 3 espécies: Adelie, Chinstrap, Gentoo |
| Características de toda a colônia regional | 3 ilhas: Biscoe, Dream, Torgersen |
Como ir de 342 observações para conclusões sobre milhares de pinguins?



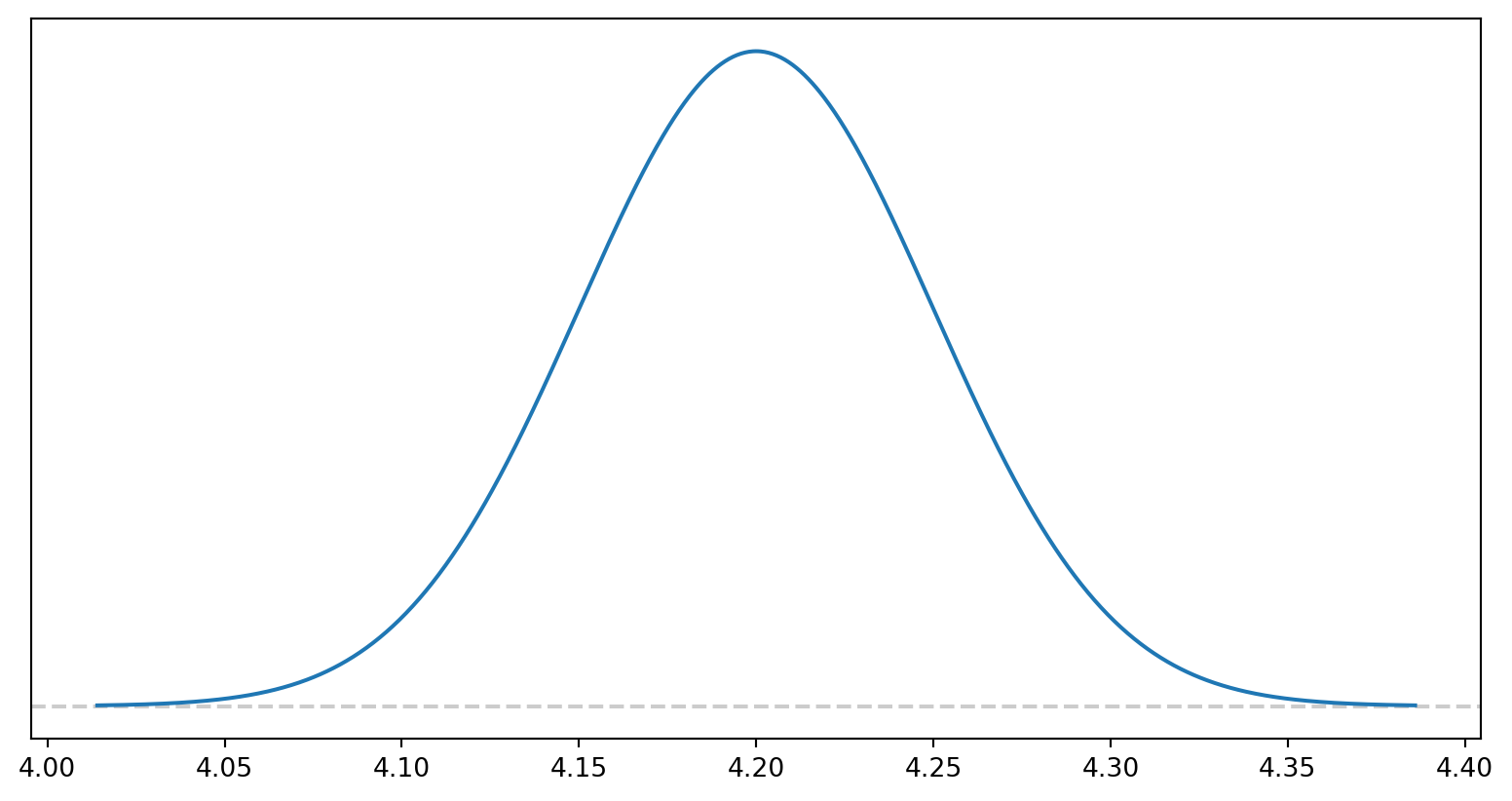
Resultado da pesquisa: “Massa corporal média é 4,2kg”
Problemas:

Se repetirmos o experimento várias vezes, não temos garantia de obter 4,2kg novamente…
Definição formal: Uma faixa de valores que, com determinada probabilidade, contém o parâmetro populacional.
Em português simples: Nossa “margem de erro” em torno da estimativa.


IC 95%: [4,12kg, 4,29kg]
“Se repetirmos o experimento (amostrar pinguins) várias vezes, 95% dos intervalos calculados conterão a média populacional verdadeira”

1. Tamanho da Amostra (n)

Variância da média = \(\frac{\sigma^2}{\sqrt{n}}\)
Maior n → Menor incerteza → Intervalo mais preciso
2. Nível de Confiança

Distribuição t com n-1 graus de liberdade (n=342)

IC 95%: [4,12kg, 4,29kg]
Pergunta: Qual é a massa corporal média dos pinguins?
Distribuição Normal para grandes amostras (n=333)

IC 95%: [45.2%, 55.8%]
Pergunta: Qual é a proporção de pinguins machos na população?
Distribuição t para diferença de médias independentes

IC 95%: [526g, 841g]
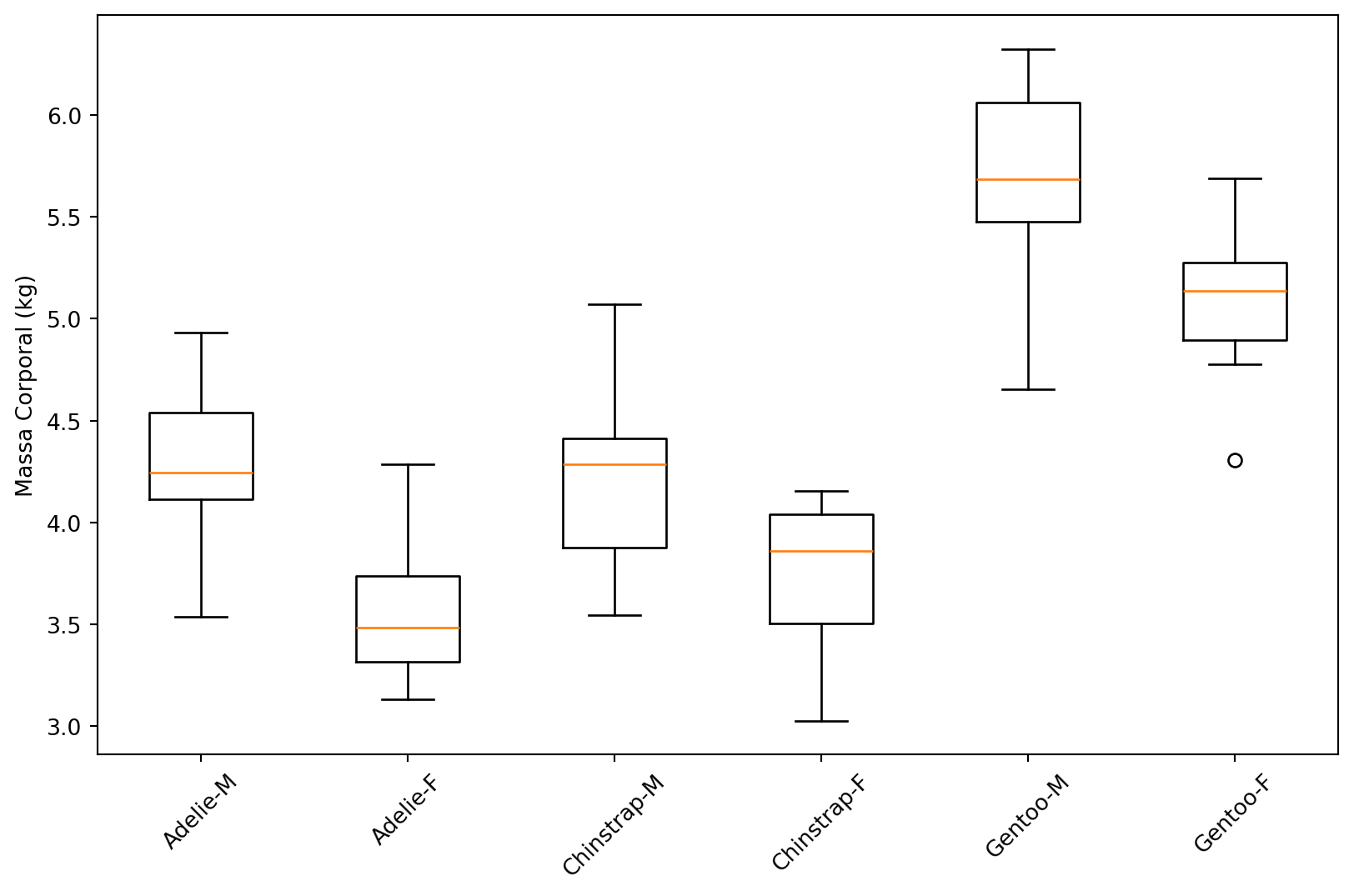
Pergunta: Pinguins machos são mais pesados que fêmeas?
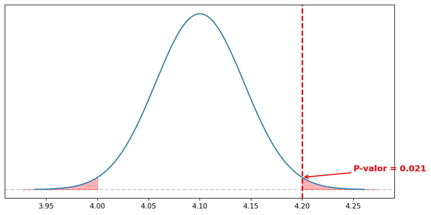
Pergunta: A massa corporal média dos pinguins é igual a 4kg?
Nossa evidência: IC 95% = [4,12kg, 4,29kg]
Resposta:
Como 4kg não está no intervalo, com 95% de confiança,
a massa não é igual a 4kg
Esta é a essência dos testes de hipóteses!
Dicas práticas:
\(\alpha\) (alfa): Probabilidade máxima de Erro Tipo I que aceitamos
Valores comuns:
Como escolher: Depende do custo de cometer Erro Tipo I
| H₀ Verdadeira | H₀ Falsa | |
|---|---|---|
| Não rejeitar H₀ | ✅ Decisão correta | ❌ Erro Tipo II (β) |
| Rejeitar H₀ | ❌ Erro Tipo I (α) | ✅ Decisão correta |
IC 95% não contém valor → Teste rejeita \(H_0\) com \(\alpha = 0.05\)
Vantagem do IC:
Vantagem do Teste:
IC respondeu: “Massa corporal \(\neq\) 4kg”
Agora queremos:
Hipóteses:
α = 0,05
Como p = 0,021 < 0,05, rejeitamos \(H_0\)

P-valor: Probabilidade de observar resultado tão extremo, assumindo \(H_0\) verdadeira
Importante: p-valor NÃO é a probabilidade de \(H_0\) ser verdadeira
| \(H_0\) Verdadeira | \(H_0\) Falsa | |
|---|---|---|
| Não rejeitar \(H_0\) | ✅ Decisão correta | ❌ Erro Tipo II (\(\beta\)) |
| Rejeitar \(H_0\) | ❌ Erro Tipo I (\(\alpha\)) | ✅ Decisão correta |
Poder = \(1-\beta\) = Probabilidade de detectar efeito quando ele existe
Fatores que aumentam o poder:
Testes Paramétricos:
Testes Não-Paramétricos:
Principais pressupostos em testes paramétricos:


Cenário: Comparar 3 espécies (Adelie, Chinstrap, Gentoo)
Opção ingênua: 3 testes de Média (t)
Problema: Inflação do erro Tipo I


Paramétrico:
Não-paramétrico:
| Tabela ANOVA - Massa Corporal por Espécie | |||||
| Fonte | SQ | gl | QM | F | p-valor |
|---|---|---|---|---|---|
| Entre grupos | 152 | 2 | 76 | 387.9 | 0.000000 |
| Dentro dos grupos | 66 | 339 | 0 | ||
| Total | 218 | 341 | |||
Kruskal-Wallis p-valor: 0.000000
Interpretação: Embora tenham muitos números na tabela, só importa o valor-p
Se p < 0.05 (ANOVA ou Kruskal-Wallis):
Mas os testes não dizem:
ANOVA significativa → Precisa identificar quais grupos diferem
Solução: Testes Post Hoc
Honest Significant Difference

Quando usar: Após Kruskal-Wallis significativo
Lógica: Comparações múltiplas baseadas em postos
Vantagem: Não assume normalidade
Implementação:
Exemplo: Massa corporal por espécie + sexo

Contexto → Método → Resultado → Interpretação → Limitações
“Para investigar diferenças entre espécies de pinguins de Palmer (contexto), analisamos dados de massa corporal de 342 indivíduos de três espécies coletados entre 2007-2009 (método). Encontramos diferenças significativas entre espécies (p < 0.001, ANOVA), com Gentoo sendo mais pesados que Adelie e Chinstrap (resultado). Isso indica variação adaptativa relacionada ao nicho ecológico, com Gentoo apresentando massa 37% maior que Adelie (interpretação). Considerações sazonais e variabilidade anual requerem estudos adicionais (limitações).”
10:00
Link do Notebook para o Hands-on
